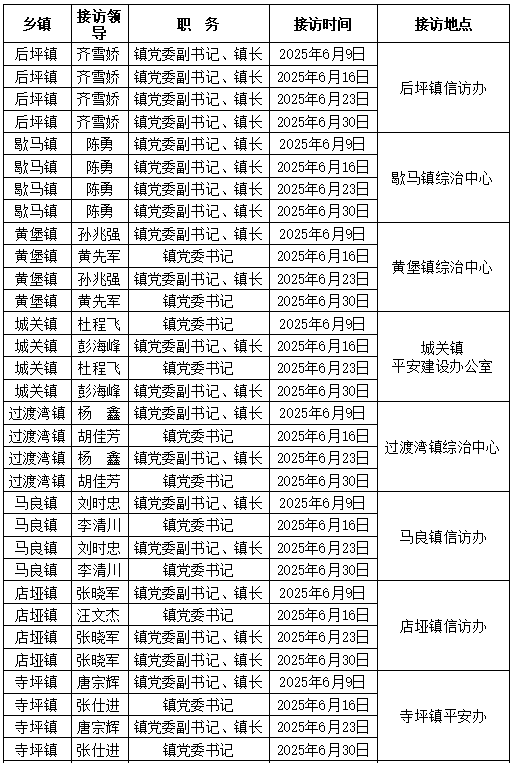
保康县各乡镇领导干部接待群众来访日程安排表
2025-06-03 16:04:15

Copyright©2019 保康融媒网 版权所有

主办:保康融媒体中心

备案号:鄂ICP备19014084号-1

鄂公网安备 42062602000060号

信息网络传播视听节目许可证号:117420013

互联网新闻信息服务许可证:42120190008

本站不良信息举报电话:0710-5818875

邮箱地址:bkxwzx@126.com